为进一步加强学风建设,营造积极向上的学习氛围,重庆工商大学9428cn太阳集团古天乐向日葵青年志愿者服务队面向全体同学开展了主题为“学风扬韵月,映影正当时”的影评活动,活动时间从2025年3月28日持续至4月11日,全程采用线上形式进行。
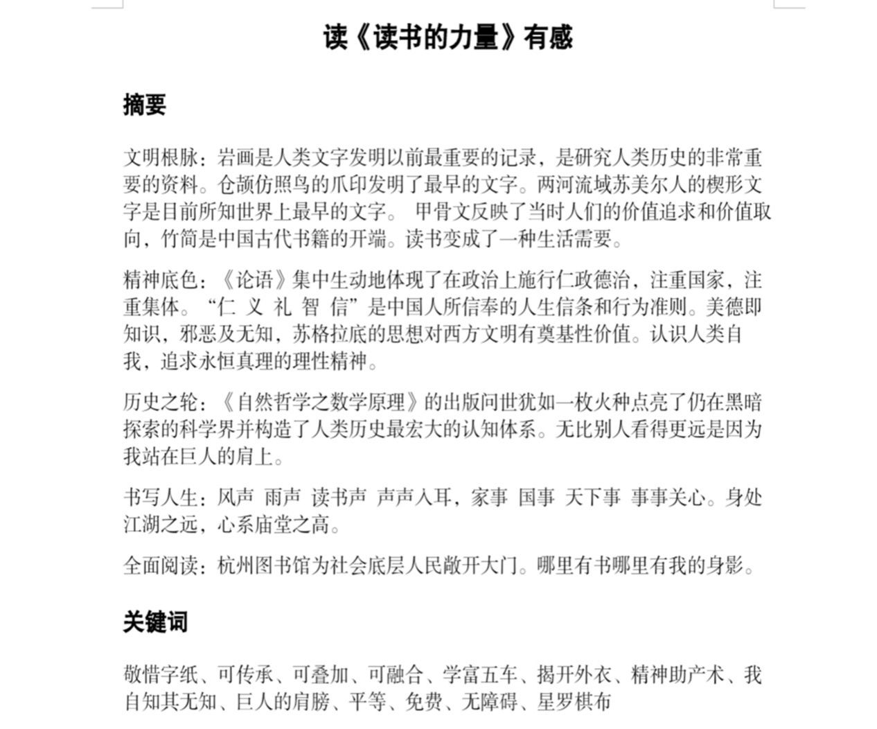
本次系列活动精心遴选《出路》及五集纪录片《读书的力量》作为观影素材,旨在通过观看经典影视作品,激发学生对学习的深入思考,帮助学生增强学习纪律意识,端正学习态度,树立正确的人生观和价值观。《出路》聚焦三位青年跨越十年的奋斗轨迹,展现教育选择对人生路径的深刻影响;《读书的力量》则以古籍修复、学术传承等故事,诠释知识传承的文明密码。同学们在镜头语言构建的叙事空间里,亲历思想火花的碰撞。
活动采用"观影+创作"二维模式,参赛同学需在规定时间内选择其中一部影片,在观影后提交800字深度影评,评审团队从专业性和学理性进行专业评审。这种形式将影视艺术与学风建设巧妙结合,鼓励同学们在欣赏影视作品的同时,深入思考学习的意义、价值和方法。
此次学风建设创新活动,不仅打破了传统模式的桎梏,更以光影为媒点燃了学子们的学习热情。同学们在光影世界里深度思考,提交的34份影评凝聚着思维火花。经过评审,《出路:教育投资的成本效益分析》等13篇佳作脱颖而出,最终评选出一等奖2名,二等奖5名,三等奖6名。其中,王清清同学的影评作品,通过写多元视角下的教育困境与社会反思,展现出阶级困境与出路迷思,体现青年学子的人文关怀和社会责任感。
这场活动不仅是一次思维的碰撞,它更加点燃了学子的求知热情,在每个人心中播下了终身学习的种子,为校园文化建设注入持久动力,让书香成为校园最动人的风景,持续滋养着求知若渴的青春心灵。在未来,向日葵青队会继续将学风与创新思维结合,助力更多学子将个人成长与社会责任共鸣。

